Pendahuluan
Dokumen ini menyediakan panduan mengenai arsitektur, deployment, dan konfigurasi sistem Web Assessment dan Smartlab System. Sistem ini dirancang untuk menangani berbagai layanan yang bekerja sama guna menghadirkan aplikasi yang skalabel, aman, dan berkinerja tinggi, mendukung interaksi real-time, penyimpanan data, dan komunikasi yang mulus antara beberapa klien.
Arsitektur mengikuti pendekatan microservices, di mana setiap layanan dijalankan dalam container menggunakan Docker. Sistem ini memanfaatkan teknologi-teknologi utama seperti NestJS untuk layanan backend, Redis untuk caching dan manajemen sesi, PostgreSQL untuk penyimpanan data yang persisten, serta PeerJS bersama dengan TURN server untuk menangani streaming media real-time dan komunikasi peer-to-peer.
Sistem ini menggunakan enkripsi SSL/TLS untuk melindungi komunikasi data antar klien dan backend. Karena sistem ini tidak bergantung pada Certificate Authority (CA) eksternal, self-signed certificates digunakan untuk enkripsi berbasis alamat IP di lingkungan non-produksi maupun produksi.
Tech Stack
Bagian ini memberikan gambaran umum tentang teknologi-teknologi utama yang digunakan dalam Sistem Web Assessment dan Smartlab. Arsitektur dibangun dengan framework dan teknologi modern untuk memastikan skalabilitas, pemeliharaan, dan kinerja yang optimal.
Frontend
- Nuxt.js. Sebuah hybrid framework yang dibangun di atas Vue.js untuk rendering sisi server dan pembuatan situs statis. Nuxt.js memungkinkan aplikasi untuk berjalan baik sebagai Single Page Application (SPA) maupun Server-Side Rendered (SSR), memberikan fleksibilitas untuk berbagai kasus penggunaan. Dalam sistem ini, digunakan untuk antarmuka dashboard admin, memberikan pengalaman yang mulus bagi administrator sistem.
- Vue 3. Sebuah framework JavaScript progresif yang digunakan untuk membangun frontend platform assessment, menawarkan antarmuka yang modern, reaktif, dan berbasis komponen untuk para peserta.
Backend
- NestJs. Sebuah framework Node.js progresif yang digunakan untuk backend Admin dan Assessment. Framework ini menyediakan struktur yang kokoh dan skalabel untuk mengelola API, business logic, dan layanan real-time.
Services
-
PeerJs. Sebuah library JavaScript untuk memungkinkan komunikasi peer-to-peer (P2P) antara klien menggunakan WebRTC, digunakan dalam sistem proctoring.
-
Socket.IO Sebuah library yang digunakan untuk komunikasi real-time berbasis event-driven antara klien dan server. Digunakan dalam sistem untuk menangani sinkronisasi dan komunikasi real-time antar peserta dan admin selama assessment berlangsung.
-
Turn Server Sistem ini menggunakan coturn sebagai server TURN untuk menyalurkan lalu lintas media ketika koneksi peer-to-peer langsung tidak memungkinkan, memastikan komunikasi yang lancar di jaringan yang terbatas.
-
Database
-
PostgreSQL: sebuah database relasional open source untuk menyimpan data terstuktur.
-
Redis: Penyimpanan in-memory key-value yang digunakan untuk caching data dan session management, meningkatkan performa untuk data yang sering diakses.
-
-
Storage
-
gRPC: digunakan untuk komunikasi antara Main Backend dan layanan Penyimpanan untuk mengunggah aset.
-
NFS (Network File System): Digunakan oleh main backend untuk mengambil aset dari sistem penyimpanan.
-
-
Web Server and Proxy
- Caddy: Sebuah web server dan reverse proxy digunakan untuk menangani lalu lintas HTTPS dan mengarahkan permintaan klien ke layanan yang sesuai. Dalam sistem ini, Caddy juga dgunakan untuk mengelola sertifikat SSL (self-signed untuk deployment berbasis IP).
- Caddy: Sebuah web server dan reverse proxy digunakan untuk menangani lalu lintas HTTPS dan mengarahkan permintaan klien ke layanan yang sesuai. Dalam sistem ini, Caddy juga dgunakan untuk mengelola sertifikat SSL (self-signed untuk deployment berbasis IP).
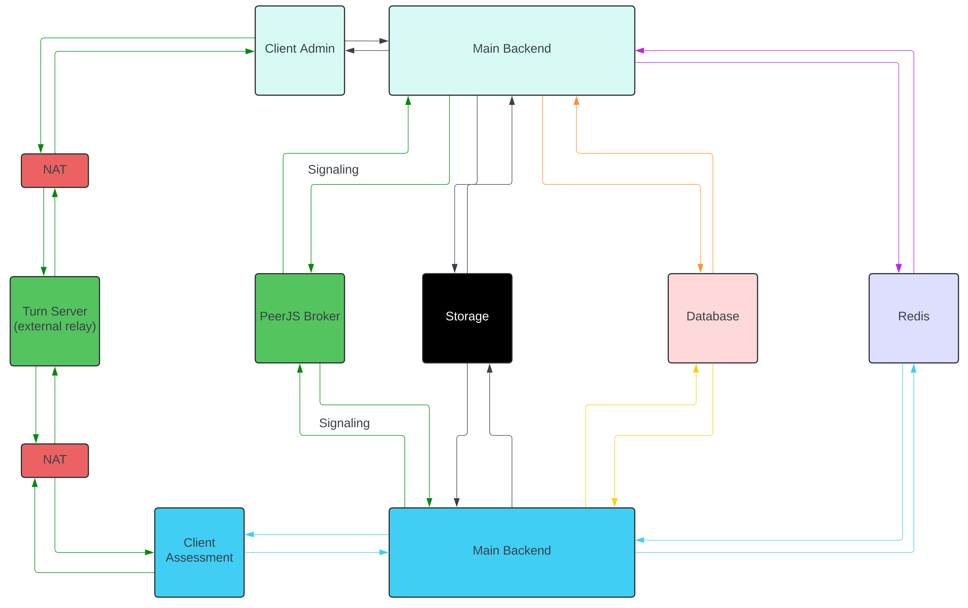
Microservices Architecture
Sistem Web Assessment dan Smartlab mengikuti arsitektur berbasis microservices, di mana setiap layanan berjalan dalam container-nya masing-masing, memberikan modularitas, skalabilitas, dan kemudahan pemeliharaan. Diagram di bawah ini mengilustrasikan komponen utama sistem dan bagaimana mereka saling berinteraksi:

Komponen Utama
1. Admin Client (Nuxt.js)
Admin Client dibangun dengan Nuxt.js, sebuah framework untuk membuat aplikasi Vue.js yang dirender di server. Admin Client digunakan oleh administrator sistem untuk mengelola konten, memantau aktivitas, dan melakukan tugas administratif. Client ini berinteraksi dengan Admin Backend melalui panggilan API RESTful.
2. Assessment Client (Vue 3)
Assessment Client dibangun dengan Vue 3 dan menyediakan antarmuka front-end bagi pengguna yang berpartisipasi dalam assessment. Client ini berinteraksi dengan Assessment Backend, memungkinkan pengguna untuk login, mengikuti assessment, dan melihat hasilnya. Assessment Client mendukung interaksi real-time menggunakan PeerJS untuk komunikasi media selama assessment berlangsung.
3. Main Backend (Admin) [NestJS]
Admin Backend, dibangun menggunakan NestJS, menangani business logic dan API endpoints yang dibutuhkan oleh Admin Client. Backend ini bertanggung jawab atas manajemen siswa, pembuatan soal, manajemen acara ujian, sistem proctoring, serta tugas administratif lainnya.
4. Main Backend (Assessment) [NestJS]
Assessment Backend, juga dibangun menggunakan NestJS, mengelola fungsi inti dari platform assessment. Backend ini menangani otentikasi user, pengiriman assessment, pemrosesan hasil.
5. Storage
Layanan storage menangani pengunggahan dan modifikasi aset melalui gRPC, memungkinkan komunikasi yang efisien antara layanan storage dan Main Backend. Untuk pengambilan aset, Main Backend menggunakan NFS (Network File System) untuk melayani aset kepada klien, memastikan file besar seperti media atau dokumen mudah diakses selama assessment atau lainnya.
6. Database (PostgreSQL)
Sebuah database sentral PostgreSQL menyimpan semua data terstruktur. Baik Admin maupun Assessment Backend berinteraksi dengan database ini, menggunakan query dan pengindeksan untuk akses data.
7. Redis
Redis digunakan sebagai penyimpanan in-memory key-value untuk manajemen session user di kedua backend.
8. PeerJS
PeerJS digunakan untuk menangani sinyal WebRTC untuk komunikasi peer-to-peer antar klien, memungkinkan streaming media real-time selama assessment. Ini memastikan interaksi berkualitas tinggi dengan latensi rendah.
9. TURN Server
TURN Server men-relay trafik ketika komunikasi peer-to-peer langsung tidak memungkinkan karena pembatasan jaringan. Server ini memastikan bahwa user yang berada di belakang NAT atau firewall masih dapat berkomunikasi dengan efektif selama assessment.
Data Flow
-
Admin Client (Nuxt.js) berkomunikasi dengan Main Backend (Admin) melalui RESTful APIs, memungkinkan administrator untuk melakukan tugas-tugas seperti manajemen user, pemantauan sistem, dan pembuatan konten. Backend menyimpan data di dalam PostgreSQL database.
-
Assessment Client (Vue 3) berinteraksi dengan Main Backend (Assessment) untuk mengautentikasi user, mengirimkan assessment, dan menampilkan hasil. Client ini juga menggunakan PeerJS untuk komunikasi real-time selama assessment. Backend mengelola data session di Redis dan menyimpan hasil assessment di dalam PostgreSQL database.
-
Storage Service menggunakan gRPC untuk menangani pengunggahan dan modifikasi aset dari Main Backend. Untuk pengambilan aset, Main Backend menggunakan NFS untuk melayani file media kepada klien, memastikan pengiriman file yang efisien baik untuk tugas admin maupun assessment.
-
PeerJS memfasilitasi streaming media peer-to-peer antar klien, sementara TURN Server men-relay trafik media jika koneksi langsung tidak tersedia.
-
Redis digunakan bersama antara kedua backend untuk menangani caching dan manajemen session, mengoptimalkan kinerja sistem.
Database Design
Bagian ini menjelaskan struktur database Web Assessment dan Smartlab System, termasuk tabel-tabel, hubungan antar entitas, dan alur data dalam sistem. Skema database dirancang untuk memastikan penyimpanan, query, dan manajemen data yang efisien, seperti informasi user, dan assessment.
Database Schema Diagram
Di bawah ini adalah diagram yang mengilustrasikan hubungan antara entitas utama dalam sistem, termasuk tabel untuk users, assessment, log, dan komponen utama lainnya.
API Documentation
A. Web Assessment System API Documentation
Bagian ini menjelaskan dokumentasi API pada sistem web assessment (platform ujian online). API ini mendukung operasi CRUD dan service lainnya.
Base URL
Semua permintaan API menggunakan URL berikut sebagai basis:
https://xx.xx.xx.xxx/api/v1
1. Autentikasi
1.1 Mendapatkan Token CSRF
Endpoint: GET /auth/csrf-token
Deskripsi: Mendapatkan token CSRF yang akan digunakan untuk permintaan selanjutnya. Token ini disimpan dalam cookie x-xsrf-token dengan pengaturan secure untuk memastikan cookie hanya dikirim melalui koneksi HTTPS.
Contoh Response (200 OK):
{
"csrfToken": "value"
}
Cookies:
x-xsrf-token: Disimpan dengansecure: true,httpOnly: true.
Contoh Request (Curl):
curl -X GET https://xx.xx.xx.xxx/v1/auth/csrf-token
1.2 Login Peserta Ujian
Endpoint: POST /auth/login
Deskripsi: Gunakan endpoint ini untuk autentikasi peserta ujian menggunakan Nama Lengkap dan NRP. Setelah login berhasil, token JWT disimpan dalam cookie HTTP-only dengan pengaturan secure, memastikan hanya dikirim melalui HTTPS.
Request:
Headers:
X-XSRF-TOKEN: <token-csrf>
Body:
{
"name": "johndoe",
"registeredNumber": "12345678"
}
Contoh Response (200 OK):
{
"name": "John Doe",
"eventId": 1,
"eventTitle": "Ujian Nasional",
"eventSlug": "ujian-nasional",
"id": 123,
"examRegisteredNumber": "12304567892024"
}
Contoh Request (Curl):
curl -X POST https://xx.xx.xx.xxx/v1/auth/login \
-H 'Content-Type: application/json' \
-H 'Cookie: x-xsrf-token=<token-csrf>' \
-H 'X-XSRF-TOKEN: <token-csrf>' \
-d '{"name": "johndoe", "registeredNumber": "password123"}'
Response Cookies:
sl_token: Token autentikasi JWT disimpan dengansecure: true,httpOnly: true.
1.3 Registrasi Pengguna Baru
Endpoint: POST /auth/register
Deskripsi: Gunakan endpoint ini untuk registrasi pengguna baru. CAPTCHA diperlukan untuk validasi. Setelah registrasi, pengguna akan otomatis login dan token JWT disimpan dalam cookie HTTP-only dengan pengaturan secure.
Request:
Headers:
X-XSRF-TOKEN: <token-csrf>
Query Parameters:
- token (optional): Token opsional untuk registrasi otomatis di suatu even ujian.
Body:
{
"name": "Jane Doe",
"registeredNumber": "12345678",
"rankId": 1,
"positionId": 1,
"unitId": 1,
"captcha": "1234"
}
Contoh Response (201 Created):
{
"id": 1,
"name": "Jane Doe",
"registeredNumber": "12345678",
"rankId": 1,
"positionId": 1,
"unitId": 1,
"accessCode": "unique_access_code"
}
Response Cookies:
sl_token: Response Token autentikasi disimpan dengansecure: truedanhttpOnly: true(jika terdapat token untuk registrasi otomatis ke event ujian).
Contoh Request (Curl):
curl -X POST https://xx.xx.xx.xxx/v1/auth/register?token=event_token \
-H 'Content-Type: application/json' \
-H 'Cookie: x-xsrf-token=<token-csrf>' \
-H 'X-XSRF-TOKEN: <token-csrf>' \
-d '{""name": "Jane Doe","registeredNumber": "12345678","rankId": 1,"positionId": 1,"unitId": 1,"captcha": "1234"}'
1.4 Logout Pengguna
Endpoint: GET /auth/logout
Deskripsi: Gunakan endpoint ini untuk mengeluarkan pengguna dari sistem dengan menghapus cookie autentikasi.
Contoh Response (200 OK):
{
"message": "Logout successful"
}
Cookies:
sl_token: Cookie dihapus dengansecure: true.
Contoh Request (Curl):
curl -X GET https://xx.xx.xx.xxx/v1/auth/logout \
2.Peserta Ujian
2.1. Data Current Participant
Endpoint: GET /participant
Description: Retrieve the current participant's data based on the provided session token.
Request:
Cookies:
sl_token (required): The session token used to identify the participant.
Contoh Response (200):
{
"title": "Online English Skill Assessment",
"date": "2024-08-05T17:00:00.000Z",
"rule": "ibt",
"startTime": "02:36:00",
"endTime": "02:39:00",
"sections": [Object Data]
}
Contoh Response (400):
{
"statusCode": 400,
"message": "Invalid token or participant ID",
"error": "Bad Request"
}
Status Code (404 Not Found):
{
"statusCode": 404,
"message": "Participant not found",
"error": "Not Found"
}
3. Event
Semua permintaan API memerlukan autentikasi menggunakan JWT yang disimpan dalam cookie sl_token.
3.1. Mendapatkan Data Simulation
Endpoint: GET /event/simulation
Deskripsi: Mendapatkan data simulasi dari event. Jika data simulasi tidak tersedia dalam cache, data akan diambil dari layanan event dan disimpan ke dalam cache untuk permintaan selanjutnya.
Contoh Response (200 OK):
{
"id": 1,
"name": "Simulation Test Package",
"sections": [Object Data]
}
Contoh Request (Curl):
curl -X GET https://xx.xx.xx.xxx/v1/event/simulation
3.2 Get Event for Signed-In Participant
Endpoint: GET /event
Deskripsi: Mendapatkan data event untuk peserta ujian yang sudah login berdasarkan token yang ada di cookie. Jika parameter sectionId disertakan, hanya data dari section tersebut yang akan dikembalikan.
Request:
Query Parameters:
sectionId(optional): ID section yang ingin diambil datanya.
Contoh Response (200 OK):
{
"id": 1,
"eventTitle": "Ujian Nasional",
"sections": [Object Data]
}
Cookies:
sl_token: Token autentikasi JWT dari peserta ujian.
Contoh Request (Curl):
curl -X GET https://xx.xx.xx.xxx/v1/event?sectionId=1 \
-b "sl_token=your-jwt-token"
3.3 Get Sections Data on Event Test
Endpoint: GET /event/sections
Deskripsi: Mendapatkan data sections pada sebuah event ujian berdasarkan ID peserta yang sudah login. Informasi ini diambil menggunakan token yang tersimpan dalam cookie.
Request:
Contoh Response (200 OK):
{
"id": 1,
"eventTitle": "Ujian Nasional",
"sections": [
{
"id": 1,
"title": "Section 1",
"questions": [Object Data]
}
]
}
Cookies:
sl_token: Token autentikasi JWT dari peserta ujian.
Contoh Request (Curl):
curl -X GET https://xx.xx.xx.xxx/v1/event/sections \
-b "sl_token=your-jwt-token"
4. Test Responses
Semua permintaan API memerlukan autentikasi menggunakan JWT yang disimpan dalam cookie sl_token.
4.1 Submit Test Response
Endpoint: POST /test-responses
Deskripsi: Mengirimkan satu test response dari peserta ujian. Token peserta ujian diambil dari cookie sl_token dan digunakan untuk memvalidasi identitas.
Request Body:
{
"questionId": 101,
"answer": "Paris",
}
Cookies:
sl_token: Token autentikasi JWT dari peserta ujian.
Headers:
X-XSRF-TOKEN: <token-csrf>
Contoh Response (201 Created):
{
"id": 1,
"questionId": 101,
"answer": "Paris",
"participantId": 5,
"packageId": 1,
"eventId": 10,
"score": 10,
"createdAt": "2024-09-13T10:00:00Z",
"updatedAt": "2024-09-13T10:00:00Z"
}
Contoh Request (Curl):
curl -X POST https://xx.xx.xx.xxx/v1/test-responses \
-H 'X-CSRF-TOKEN: <your-csrf-token>' \
-H 'Content-Type: application/json' \
--cookie "sl_token=<your-jwt-token>" \
-d '{
"questionId": 101,
"answer": "Paris",
}'
4.2 Submit Bulk Test Responses
Endpoint: POST /test-responses/bulk
Deskripsi: Mengirimkan beberapa test responses sekaligus dari peserta ujian. Token peserta ujian diambil dari cookie sl_token dan digunakan untuk memvalidasi identitas. Data responses dikirimkan dalam bentuk array.
Request Body:
[
{
"questionId": 101,
"answer": "Paris",
},
{
"questionId": 102,
"answer": "Berlin",
}
]
Query Parameters:
status(optional): Status tambahan yang ingin disertakan dalam submit bulk responses, misalnya completed.
Cookies:
sl_token: Token autentikasi JWT dari peserta ujian.
Headers:
X-XSRF-TOKEN: <token-csrf>
Contoh Request (Curl):
curl -X POST https://xx.xx.xx.xxx/v1/test-responses/bulk?status=completed \
-H 'X-CSRF-TOKEN: <your-csrf-token>' \
-H 'Content-Type: application/json' \
--cookie "sl_token=<your-jwt-token>" \
-d '[
{
"questionId": 101,
"answer": "Paris",
},
{
"questionId": 102,
"answer": "Berlin",
}
]'
4.3 Error Handling
Kode status yang umum digunakan dalam API ini meliputi:
| Status Code | Deskripsi |
|---|---|
| 200 OK | Permintaan berhasil dijalankan. |
| 400 Bad Request | Data permintaan tidak valid. |
| 401 Unauthorized | Token autentikasi tidak valid. |
| 404 Not Found | Resource yang diminta tidak ditemukan. |
| 500 Internal Server Error | Kesalahan server yang tidak terduga. |
5. Media
5.1 Upload Video
Endpoint: POST /video
Deskripsi: Gunakan endpoint ini untuk mengunggah file video. Hanya video dengan format webm dan ukuran maksimum 10 MB yang diizinkan. Video ini diunggah dan diproses berdasarkan opsi yang diberikan.
Request: Headers:
X-XSRF-TOKEN: <token-csrf>
Content-Type: multipart/form-data
Query Parameters:
option(optional): Parameter opsional untuk menentukan opsi penanganan video khusus.
Body (multipart/form-data):
file: File video yang akan diunggah.
Cookies:
sl_token: Token autentikasi yang digunakan untuk mengidentifikasi peserta yang mengunggah video.
Contoh Response (201 Created):
{
"message": "Video uploaded successfully"
}
Contoh Kesalahan (400 Bad Request):
{
"statusCode": 400,
"message": "Invalid file type or file size exceeds limit",
"error": "Bad Request"
}
Cookies:
sl_token: Digunakan untuk autentikasi peserta.
Contoh Request (Curl):
curl -X POST https://xx.xx.xx.xxx/v1/video \
-H 'Content-Type: multipart/form-data' \
-H 'Cookie: sl_token=<your_token>' \
-H 'Cookie: x-xsrf-token=<csrf>' \
-F 'file=@video.webm' \
--form 'option=compress'
6. Audio
Semua permintaan API memerlukan autentikasi menggunakan JWT yang disimpan dalam cookie sl_token.
6.1 Stream Audio
Endpoint: GET /audio
Deskripsi: Mengalirkan (streaming) file audio berdasarkan parameter query audio. Nama atau path file audio harus diberikan melalui query string.
Query Parameters:
| Nama | Tipe | Deskripsi | Wajib |
|---|---|---|---|
id |
String | File Path Audio | Ya |
Headers:
X-XSRF-TOKEN: <token-csrf>
Cookies:
- sl_token: Token autentikasi JWT dari pengguna.
Responses:
Contoh Request (Curl):
curl -X GET 'https://xx.xx.xx.xxx/v1/audio?audio=example.mp3' \
--cookie "sl_token=<your-jwt-token>"
7. Units/Satuan
7.1 Mendapatkan Semua Unit/Satuan
Endpoint: GET /units
Deskripsi: Mengambil daftar semua unit yang tersedia dalam sistem.
Contoh Request (Curl):
curl -X GET 'https://xx.xx.xx.xxx/v1/units'
Response Contoh (200):
[
{
"id": 10,
"title": "Komando Operasi Angkatan Udara (Koopsau)",
"abbr": "Koopsau"
},
{
"id": 11,
"title": "Komando Pendidikan dan Latihan Angkatan Udara (Kodiklatau)",
"abbr": "Kodiklatau"
}
]
7.2 Mendapatkan Unit Berdasarkan ID
Endpoint: GET /units/{id}
Deskripsi: Mengambil informasi unit berdasarkan id yang diberikan.
Path Parameters:
| Nama | Tipe | Deskripsi |
|---|---|---|
id |
String | ID dari unit yang ingin diambil. |
Contoh Request (Curl):
curl -X GET 'https://xx.xx.xx.xxx/v1/units/1' \
Response Contoh (200):
{
"id": 11,
"title": "Komando Pendidikan dan Latihan Angkatan Udara (Kodiklatau)",
"abbr": "Kodiklatau"
}
Response Contoh (404):
{
"statusCode": 404,
"message": "Unit with ID 1 not found",
"error": "Not Found"
}
7.3 Error Handling
Kode status yang umum digunakan dalam API ini meliputi:
| Status Code | Deskripsi |
|---|---|
| 200 OK | Permintaan berhasil dijalankan. |
| 400 Bad Request | Data permintaan tidak valid. |
| 401 Unauthorized | Token autentikasi tidak valid. |
| 404 Not Found | Resource yang diminta tidak ditemukan. |
| 500 Internal Server Error | Kesalahan server yang tidak terduga. |
8. Position/Jabatan
8.1 Mendapatkan Semua Unit/Satuan
Endpoint: GET /positions
Deskripsi: Mengambil daftar semua jabatan yang tersedia dalam sistem.
Contoh Request (Curl):
curl -X GET 'https://xx.xx.xx.xxx/v1/positions'
Response Contoh (200):
[
{
"id": 1,
"title": "Komandan Satuan Pemeliharaan (KSP)",
"abbr": "KSP"
},
{
"id": 2,
"title": "Komandan Satuan Radar (KSR)",
"abbr": "KSR"
},
{
"id": 3,
"title": "Komandan Satuan Pendidikan (KSPd)",
"abbr": "KSPd"
}
]
8.2 Mendapatkan Position/Jabatan Berdasarkan ID
Endpoint: GET /posistions/{id}
Deskripsi: Mengambil informasi jabatan berdasarkan id yang diberikan.
Path Parameters:
| Nama | Tipe | Deskripsi |
|---|---|---|
id |
String | ID dari position yang ingin diambil. |
Contoh Request (Curl):
curl -X GET 'https://xx.xx.xx.xxx/v1/positions/1' \
Response Contoh (200):
{
"id": 2,
"title": "Komandan Satuan Radar (KSR)",
"abbr": "KSR"
}
Response Contoh (404):
{
"statusCode": 404,
"message": "Position with ID 1 not found",
"error": "Not Found"
}
9. Pangkat
9.1 Mendapatkan Semua Pangkat
Endpoint: GET /ranks
Deskripsi: Mengambil daftar semua pangkat yang tersedia dalam sistem.
Contoh Request (Curl):
curl -X GET 'https://xx.xx.xx.xxx/v1/ranks'
Response Contoh (200):
[
{
"id": 1,
"title": "Prajurit Dua"
},
{
"id": 2,
"title": "Prajurit Satu"
}
]
8.2 Mendapatkan Pangkat Berdasarkan ID
Endpoint: GET /ranks/{id}
Deskripsi: Mengambil informasi pangkat berdasarkan id yang diberikan.
Path Parameters:
| Nama | Tipe | Deskripsi |
|---|---|---|
id |
String | ID dari pangkat yang ingin diambil. |
Contoh Request (Curl):
curl -X GET 'https://xx.xx.xx.xxx/v1/ranks/1' \
Response Contoh (200):
{
"id": 2,
"title": "Prajurit Satu"
}
Response Contoh (404):
{
"statusCode": 404,
"message": "Rank with ID 1 not found",
"error": "Not Found"
}
9. Kode Status
Kode status yang umum digunakan dalam API ini meliputi:
| Status Code | Deskripsi |
|---|---|
| 200 OK | Permintaan berhasil dijalankan. |
| 400 Bad Request | Data permintaan tidak valid. |
| 401 Unauthorized | Token autentikasi tidak valid. |
| 404 Not Found | Resource yang diminta tidak ditemukan. |
| 500 Internal Server Error | Kesalahan server yang tidak terduga. |
B. ADMINISTRATOR - Web Assessment System API Documentation
Bagian ini menjelaskan dokumentasi API pada sistem web assessment (platform ujian online). API ini mendukung operasi CRUD dan service lainnya.
Base URL
Semua permintaan API menggunakan URL berikut sebagai basis:
https://xx.xx.xx.xxx/api/v1
1. Autentikasi
1.1 Mendapatkan Token CSRF
Endpoint: GET /auth/csrf-token
Deskripsi: Mendapatkan token CSRF yang akan digunakan untuk permintaan selanjutnya. Token ini disimpan dalam cookie x-xsrf-token dengan pengaturan secure untuk memastikan cookie hanya dikirim melalui koneksi HTTPS.
Contoh Response (200 OK):
{
"csrfToken": "value"
}
**Cookies:**
- `x-xsrf-token`: Disimpan dengan secure: true, httpOnly: true.
##### Contoh Request (Curl):
```bash
curl -X GET https://xx.xx.xx.xxx/v1/auth/csrf-token
1.2 Cek Status Autentikasi
Endpoint: GET /auth/check
Deskripsi: Memeriksa apakah pengguna sudah terautentikasi. Mengembalikan status autentikasi sebagai respons.
Contoh Response (200 OK):
{
"isAuthenticated": true
}
Contoh Request (Curl):
curl -X GET https://xx.xx.xx.xxx/v1/auth/check
1.3 Login Administrator
Endpoint: POST /auth/login
Deskripsi: Gunakan endpoint ini untuk melakukan login sebagai administrator dengan menggunakan kredensial yang valid. Setelah login berhasil, token akses disimpan sebagai cookie HTTP-only dengan pengaturan secure.
Request:
Headers:
X-XSRF-TOKEN: <token-csrf>
Body:
{
"username": "adminuser",
"password": "adminpassword"
}
Contoh Response (200 OK):
{
"id": 1,
"username": "adminuser",
"role": "administrator"
}
Response Cookies:
adm-token: Token autentikasi JWT disimpan dengan secure: true, httpOnly: true.
Contoh Request (Curl):
curl -X POST https://xx.xx.xx.xxx/v1/auth/login \
-H 'Content-Type: application/json' \
-H 'Cookie: x-xsrf-token=<token-csrf>' \
-H 'X-XSRF-TOKEN: <token-csrf>' \
-d '{"username": "adminuser", "password": "adminpassword"}'
1.4 Mendapatkan Token Autentikasi
Endpoint: GET /auth/token
Deskripsi: Mengambil token autentikasi yang disimpan dalam cookie adm-token.
Contoh Response (200 OK):
{
"token": "your_auth_token"
}
Contoh Request (Curl):
curl -X GET https://xx.xx.xx.xxx/v1/auth/token \
-H 'Cookie: adm-token=<your_auth_token>'
1.5 Logout Pengguna
Endpoint: GET /auth/logout
Deskripsi: Gunakan endpoint ini untuk melakukan logout pengguna dengan menghapus cookie autentikasi.
Contoh Response (200 OK):
{
"message": "Logout successful"
}
Cookies:
adm-token: Cookie dihapus dengan secure: true.
Contoh Request (Curl):
curl -X GET https://xx.xx.xx.xxx/v1/auth/logout
2. Administrator
Semua permintaan API memerlukan autentikasi menggunakan JWT yang disimpan dalam cookie adm-token.
2.1 Membuat Administrator Baru
Endpoint: POST /admins
Deskripsi: Endpoint ini memungkinkan pembuatan akun admin baru. Hanya pengguna dengan roleId 1 yang diizinkan untuk melakukan tindakan ini.
Request:
Headers:
X-XSRF-TOKEN: <token-csrf>
Body:
{
"username": "JohnDoe",
"roleId": 1,
"password": "admin123"
}
<br>
###### Contoh Response (201 Created):
```json
{
"id": 1,
"username": "JohnDoe",
"roleId": 1
}
Contoh Request (Curl):
curl -X POST https://xx.xx.xx.xxx/v1/admins \
-H 'Content-Type: application/json' \
-H 'Cookie: adm-token=<your_auth_token>' \
-H 'X-XSRF-TOKEN: <token-csrf>' \
-d '{"username": "JohnDoe", "roleId": 1, "password": "admin123"}'
2.2 Mendapatkan Daftar Administrator
Endpoint: GET /admins
Deskripsi: Mengambil daftar semua administrator yang ada.
Contoh Response (200 OK):
[
{
"id": 1,
"username": "JohnDoe",
"roleId": 1
},
{
"id": 2,
"username": "JaneSmith",
"roleId": 2
}
]
Contoh Request (Curl):
curl -X GET https://xx.xx.xx.xxx/v1/admins \
-H 'Cookie: adm-token=<your_auth_token>'
2.3 Mendapatkan Administrator Berdasarkan ID
Endpoint: GET /admins/:id
Deskripsi: Mengambil detail administrator berdasarkan ID unik mereka.
Contoh Response (200 OK):
{
"id": 1,
"username": "JohnDoe",
"roleId": 1
}
Contoh Request (Curl):
curl -X GET https://xx.xx.xx.xxx/v1/admins/1 \
-H 'Cookie: adm-token=<your_auth_token>'
2.4 Mengecek Password
Endpoint: POST /admins/check-password
Deskripsi: Endpoint ini memverifikasi apakah password yang diberikan cocok dengan password lama administrator.
Request: Headers:
Headers:
X-XSRF-TOKEN: <token-csrf>
Body:
{
"password": "oldpassword123"
}
Contoh Response (200 OK):
{
"status": "verified"
}
Contoh Request (Curl):
curl -X POST https://xx.xx.xx.xxx/v1/admins/check-password \
-H 'Content-Type: application/json' \
-H 'X-XSRF-TOKEN: <token-csrf>' \
-H 'Cookie: adm-token=<your_auth_token>'\
-d '{"password": "oldpassword123"}'
2.5 Mengubah Password Administrator
Endpoint: PATCH /admins/password/:id
Deskripsi: Mengubah password administrator yang ada. Diperlukan header X-XSRF-TOKEN yang valid.
Request: Headers:
X-XSRF-TOKEN: <token-csrf>
Body:
{
"password": "newpassword123"
}
Contoh Response (200 OK):
{
"id": 1,
"username": "JohnDoe",
"roleId": 1,
"password": "newpassword123"
}
Contoh Request (Curl):
curl -X PATCH https://xx.xx.xx.xxx/v1/admins/password/1 \
-H 'Content-Type: application/json' \
-H 'X-XSRF-TOKEN: <token-csrf>' \
-H 'Cookie: adm-token=<your_auth_token>' \
-d '{"password": "newpassword123"}'
2.6 Mengubah Data Administrator
Endpoint: PATCH /admins/:id
Deskripsi: Mengubah data administrator yang ada. Diperlukan header X-XSRF-TOKEN yang valid.
Request: Headers:
X-XSRF-TOKEN: <token-csrf>
Body:
{
"username": "JohnUpdatedDoe",
"roleId": 1
}
Contoh Response (200 OK):
{
"id": 1,
"username": "JohnUpdatedDoe",
"roleId": 1
}
Contoh Request (Curl):
curl -X PATCH https://xx.xx.xx.xxx/v1/admins/1 \
-H 'Content-Type: application/json' \
-H 'X-XSRF-TOKEN: <token-csrf>' \
-H 'Cookie: adm-token=<your_auth_token>' \
-d '{"username": "JohnUpdatedDoe", "roleId": 1}'
2.7 Menghapus Administrator Berdasarkan ID
Endpoint: DELETE /admins/:id
Deskripsi: Menghapus administrator berdasarkan ID unik mereka.
Contoh Response (200 OK):
{
"message": "Admin successfully deleted"
}
Contoh Request (Curl):
curl -X DELETE https://xx.xx.xx.xxx/v1/admins/1 \
-H 'Cookie: adm-token=<your_auth_token>' \
-H 'X-XSRF-TOKEN: <token-csrf>'
3. Pertanyaan
Semua permintaan API memerlukan autentikasi menggunakan JWT yang disimpan dalam cookie adm-token.
3.1 Mendapatkan Semua Data Pertanyaan
Endpoint: GET /questions
Deskripsi: Mengambil daftar semua pertanyaan dengan opsi pagination dan sorting.
Query Parameters:
| Nama | Tipe | Deskripsi |
|---|---|---|
order |
String | Mengurutkan pertanyaan (ASC atau DESC). |
limit |
Integer | Jumlah maksimum pertanyaan yang ingin diambil. |
offset |
Integer | Jumlah pertanyaan yang dilewatkan sebelum mengambil data. |
entities |
String | Entitas terkait yang ingin disertakan dalam respons (contoh: audio,answer). |
search |
String | Mencari berdasarkan kata kunci pertanyaan. |
filterBySection |
String | Filter pertanyaan berdasarkan section. |
Contoh Response (200 OK):
[
{
"id": 1,
"question": "What is the capital of France?",
"sectionDetailId": 2,
"audioId": 3,
"packageId": 1,
"point": 10,
"passageId": 4,
"preparationTime": 30,
"responseTime": 60,
"questionType": "multiple_choice",
"createdAt": "2023-09-14T12:00:00Z",
"updatedAt": "2023-09-14T12:00:00Z"
}
]
Contoh Request (Curl):
curl -X GET https://xx.xx.xx.xxx/v1/questions?order=ASC&limit=10&offset=0 \
-H 'Cookie: adm-token=<your_auth_token>'
3.2 Mendapatkan Semua Pertanyaan Berdasarkan Package ID
Endpoint: GET /questions/package/:packageId
Deskripsi: Mengambil semua pertanyaan yang terkait dengan package ID dengan opsi pagination, sorting, dan filter berdasarkan section.
Path Parameters:
| Nama | Tipe | Deskripsi |
|---|---|---|
| packageId | Integer | ID dari package yang ingin diambil. |
Query Parameters:
| Nama | Tipe | Deskripsi |
|---|---|---|
order |
String | Mengurutkan pertanyaan (ASC atau DESC). |
orderBy |
String | Kolom yang digunakan untuk sorting (contoh: question). |
limit |
Integer | Jumlah maksimum pertanyaan yang ingin diambil. |
offset |
Integer | Jumlah pertanyaan yang dilewatkan sebelum mengambil data. |
entities |
String | Entitas terkait yang ingin disertakan dalam respons (contoh: audio,answer). |
search |
String | Mencari berdasarkan kata kunci pertanyaan. |
filterBySection |
String | Filter pertanyaan berdasarkan section. |
Contoh Response (200 OK):
{
"metadata": {
"totalItems": 100,
"currentPage": 1,
"itemsPerPage": 10
},
"data": [
{
"id": 1,
"question": "What is the capital of France?",
"sectionDetailId": 2,
"audioId": 3,
"packageId": 1,
"point": 10,
"passageId": 4,
"preparationTime": 30,
"responseTime": 60,
"questionType": "multiple_choice",
"createdAt": "2023-09-14T12:00:00Z",
"updatedAt": "2023-09-14T12:00:00Z"
}
]
}
Contoh Request (Curl):
bash
curl -X GET https://xx.xx.xx.xxx/v1/questions/package/1?order=ASC&limit=10&offset=0&entities=question,audio \
-H 'Cookie: adm-token=
3.3 Mendapatkan Pertanyaan Berdasarkan ID
Endpoint: GET /questions/:id
Deskripsi: Mengambil detail pertanyaan berdasarkan ID beserta entitas terkait.
Path Parameters:
| Nama | Tipe | Deskripsi |
|---|---|---|
id |
String | ID dari pertanyaan yang ingin diambil |
Query Parameters:
| Nama | Tipe | Deskripsi |
|---|---|---|
entities |
String | Daftar entitas terkait yang ingin disertakan dalam respons, dipisahkan dengan koma (contoh: audio,answer). |
Contoh Response (200 OK):
{
"id": 1,
"question": "What is the capital of France?",
"sectionDetailId": 2,
"audioId": 3,
"packageId": 1,
"point": 10,
"passageId": 4,
"preparationTime": 30,
"responseTime": 60,
"questionType": "multiple_choice",
"createdAt": "2023-09-14T12:00:00Z",
"updatedAt": "2023-09-14T12:00:00Z",
"entities": {
"audio": "...",
"answer": "..."
}
}
Contoh Request (Curl):
curl -X GET https://xx.xx.xx.xxx/v1/questions/1?entities=audio,answer \
-H 'Cookie: adm-token=<your_auth_token>'
3.4 Membuat Pertanyaan Baru
Endpoint: POST /questions
Deskripsi: Membuat pertanyaan baru beserta detail seperti passage, sectiondetail, optionquestion, dan jawaban yang benar.
Headers:
X-XSRF-TOKEN: <token-csrf>
Cookie: adm-token=<your_auth_token>
Body:
{
"packageId": 1,
"sectionId": 2,
"sectionDuration": 120,
"sectionInstruction": "Answer the following questions",
"question": "What is the capital of France?",
"questionType": "multiple_choice",
"audioId": 3,
"pasageId": 4,
"responseTime": 60,
"optionQuestions": [
{
"label": "A",
"value": "Paris"
},
{
"label": "B",
"value": "London"
}
],
"answerKey": ["A"]
}
Contoh Response (201 Created):
{
"id": 1,
"packageId": 1,
"sectionId": 2,
"question": "What is the capital of France?",
"questionType": "multiple_choice",
"createdAt": "2023-09-14T12:00:00Z",
"updatedAt": "2023-09-14T12:00:00Z"
}
Contoh Request (Curl):
curl -X POST https://xx.xx.xx.xxx/v1/questions \
-H 'Content-Type: application/json' \
-H 'Cookie: adm-token=<your_auth_token>' \
-H 'X-XSRF-TOKEN: <token-csrf>' \
-d '{
"packageId": 1,
"sectionId": 2,
"sectionDuration": 120,
"sectionInstruction": "Answer the following questions",
"question": "What is the capital of France?",
"questionType": "multiple_choice",
"audioId": 3,
"pasageId": 4,
"responseTime": 60,
"optionQuestions": [
{
"label": "A",
"value": "Paris"
},
{
"label": "B",
"value": "London"
}
],
"answerKey": ["A"]
}'
3.5 Memperbarui Pertanyaan
Endpoint: PATCH /questions/:id
Deskripsi: Memperbarui detail pertanyaan yang ada beserta detail seperti passage, sectiondetail, optionquestion, dan jawaban yang benar.
Path Parameters:
| Nama | Tipe | Deskripsi |
|---|---|---|
id |
String | ID dari pertanyaan yang ingin diupdate. |
Headers:
X-XSRF-TOKEN: <token-csrf>
Cookie: adm-token=<your_auth_token>
Body:
{
"packageId": 1,
"sectionId": 2,
"sectionDuration": 120,
"sectionInstruction": "Answer the following questions",
"question": "What is the capital of France?",
"questionType": "multiple_choice",
"audioId": 3,
"pasageId": 4,
"responseTime": 60,
"optionQuestions": [
{
"label": "A",
"value": "Paris"
},
{
"label": "B",
"value": "London"
}
],
"answerKey": ["A"]
}
Contoh Response (200 OK):
{
"id": 1,
"question": "What is the capital of France?",
"updatedAt": "2023-09-14T12:30:00Z"
}
Contoh Request (Curl):
curl -X PATCH https://xx.xx.xx.xxx/v1/questions/1 \
-H 'Content-Type: application/json' \
-H 'Cookie: adm-token=<your_auth_token>' \
-H 'X-XSRF-TOKEN: <token-csrf>' \
-d '{
"packageId": 1,
"sectionId": 2,
"sectionDuration": 120,
"sectionInstruction": "Answer the following questions",
"question": "What is the capital of France?",
"questionType": "multiple_choice",
"audioId": 3,
"pasageId": 4,
"responseTime": 60,
"optionQuestions": [
{
"label": "A",
"value": "Paris"
},
{
"label": "B",
"value": "London"
}
],
"answerKey": ["A"]
}'
4. Test Packages
Semua permintaan API memerlukan autentikasi menggunakan JWT yang disimpan dalam cookie adm-token.
4.1 Mendapatkan Semua Test Packages
Endpoint: GET /test-packages
Deskripsi: Mengambil semua test packages dengan opsi sorting, pagination, dan pencarian.
Query Parameters:
| Nama | Tipe | Deskripsi |
|---|---|---|
order |
String | Mengurutkan test packages (ASC atau DESC). |
limit |
Integer | Jumlah maksimum test packages yang ingin diambil. |
offset |
Integer | Jumlah test packages yang dilewatkan sebelum mengambil data. |
entities |
String | Mengambil data dengan entitas terkait. |
search |
String | Mencari test package berdasarkan judul. |
Contoh Response (200 OK):
{
"metadata": {
"totalItems": 50,
"currentPage": 1,
"itemsPerPage": 10
},
"data": [
{
"id": 1,
"title": "Ujian Nasional",
"createdAt": "2023-09-14T12:00:00Z",
"updatedAt": "2023-09-14T12:00:00Z"
}
]
}
Contoh Permintaan (Curl):
curl -X GET https://xx.xx.xx.xxx/v1/test-packages?order=ASC&limit=10&offset=0&search=Ujian \
-H 'Cookie: adm-token=<your_auth_token>'
4.2 Mendapatkan Template Test Package
Endpoint: GET /test-packages/download-package-template
Deskripsi: Mengunduh template dokumen test package dalam format DOCX.
Contoh Permintaan (Curl):
curl -X GET https://xx.xx.xx.xxx/v1/test-packages/download-package-template \
-H 'Cookie: adm-token=<your_auth_token>' \
-O
4.3 Mendapatkan Test Package Berdasarkan ID
Endpoint: GET /test-packages/:id
Deskripsi: Mengambil detail test package berdasarkan ID.
Path Parameters:
| Nama | Tipe | Deskripsi |
|---|---|---|
| id | String | ID dari test package yang ingin diambil. |
Contoh Response (200 OK):
{
"id": 1,
"title": "Ujian Nasional",
"createdAt": "2023-09-14T12:00:00Z",
"updatedAt": "2023-09-14T12:00:00Z"
}
Contoh Permintaan (Curl):
curl -X GET https://xx.xx.xx.xxx/v1/test-packages/1 \
-H 'Cookie: adm-token=<your_auth_token>'
4.4 Membuat Test Package Baru
Endpoint: POST /test-packages
Deskripsi: Membuat test package baru.
Headers:
X-XSRF-TOKEN: <token-csrf>
Body:
{
"title": "Ujian Akhir Semester"
}
Contoh Response (201 Created):
{
"id": 1,
"title": "Ujian Akhir Semester",
"createdAt": "2023-09-14T12:00:00Z",
"updatedAt": "2023-09-14T12:00:00Z"
}
Contoh Permintaan (Curl):
curl -X POST https://xx.xx.xx.xxx/v1/test-packages \
-H 'Content-Type: application/json' \
-H 'X-XSRF-TOKEN: <token-csrf>' \
-d '{"title": "Ujian Akhir Semester"}'
4.5 Mengunggah Dokumen Test Package
Endpoint: POST /test-packages/upload
Deskripsi: Mengunggah file PDF atau DOCX yang berisi dokumen test package.
Headers:
X-XSRF-TOKEN: <token-csrf>
Body (multipart/form-data):
| Nama | Tipe | Deskripsi |
|---|---|---|
| file | File | File yang berisi dokumen test package. |
Contoh Response (201 Created):
{
"message": "File berhasil diproses."
}
Contoh Permintaan (Curl):
curl -X POST https://xx.xx.xx.xxx/v1/test-packages/upload \
-H 'X-XSRF-TOKEN: <token-csrf>' \
-F file=@/path/to/your/file.docx
4.6 Menghapus Test Package Berdasarkan ID
Endpoint: DELETE /test-packages/:id
Deskripsi: Menghapus test package berdasarkan ID.
Headers:
X-XSRF-TOKEN: <token-csrf>
Path Parameters:
| Nama | Tipe | Deskripsi |
|---|---|---|
| id | String | ID dari test package yang ingin dihapus. |
Contoh Response (200 OK):
{
"message": "Test package berhasil dihapus"
}
Contoh Permintaan (Curl):
curl -X DELETE https://xx.xx.xx.xxx/v1/test-packages/1 \
-H 'X-XSRF-TOKEN: <token-csrf>'
5. Section (Bagian Ujian)
Semua permintaan API memerlukan autentikasi menggunakan JWT yang disimpan dalam cookie adm-token.
5.1 Membuat Section Baru
Endpoint: POST /sections
Deskripsi: Membuat section (bagian) baru.
Headers:
X-XSRF-TOKEN: <token-csrf>
Body:
{
"title": "Section 1",
"duration": 120
}
Contoh Response (201 Created):
{
"id": 1,
"title": "Section 1",
"duration": 120,
"createdAt": "2023-09-14T12:00:00Z",
"updatedAt": "2023-09-14T12:00:00Z"
}
Contoh Permintaan (Curl):
curl -X POST https://xx.xx.xx.xxx/v1/sections \
-H 'Content-Type: application/json' \
-H 'X-XSRF-TOKEN: <token-csrf>' \
-d '{"title": "Section 1", "duration": 120}'
5.2 Mendapatkan Semua Section
Endpoint: GET /sections
Deskripsi: Mengambil daftar semua section (bagian) yang ada.
Contoh Response (200 OK):
[
{
"id": 1,
"title": "Section 1",
"duration": 120,
"createdAt": "2023-09-14T12:00:00Z",
"updatedAt": "2023-09-14T12:00:00Z"
},
{
"id": 2,
"title": "Section 2",
"duration": 90,
"createdAt": "2023-09-14T12:00:00Z",
"updatedAt": "2023-09-14T12:00:00Z"
}
]
Contoh Permintaan (Curl):
curl -X GET https://xx.xx.xx.xxx/v1/sections \
-H 'Cookie: adm-token=<your_auth_token>'
5.3 Mendapatkan Section Berdasarkan Package ID
Endpoint: GET /sections/package/:packageId
Deskripsi: Mengambil daftar section yang berhubungan dengan packageId.
Path Parameters:
| Nama | Tipe | Deskripsi |
|---|---|---|
| packageId | String | ID dari package (paket ujian) yang ingin diambil. |
Contoh Response (200 OK):
[
{
"id": 1,
"title": "Section 1",
"duration": 120,
"packageId": 3,
"createdAt": "2023-09-14T12:00:00Z",
"updatedAt": "2023-09-14T12:00:00Z"
}
]
Contoh Permintaan (Curl):
curl -X GET https://xx.xx.xx.xxx/v1/sections/package/3 \
-H 'Cookie: adm-token=<your_auth_token>'
5.4 Mendapatkan Section Berdasarkan ID
Endpoint: GET /sections/:id
Deskripsi: Mengambil detail section berdasarkan ID.
Path Parameters:
| Nama | Tipe | Deskripsi |
|---|---|---|
| id | String | ID dari section yang ingin diambil. |
Contoh Response (200 OK):
{
"id": 1,
"title": "Section 1",
"duration": 120,
"createdAt": "2023-09-14T12:00:00Z",
"updatedAt": "2023-09-14T12:00:00Z"
}
Contoh Permintaan (Curl):
curl -X GET https://xx.xx.xx.xxx/v1/sections/1 \
-H 'Cookie: adm-token=<your_auth_token>'
5.5 Memperbarui Section Berdasarkan ID
Endpoint: PATCH /sections/:id
Deskripsi: Memperbarui detail section berdasarkan ID.
Headers:
X-XSRF-TOKEN: <token-csrf>
Path Parameters: | Nama | Tipe | Deskripsi | |------|------|-----------| | id | String | ID dari section yang ingin diperbarui. |
Body:
{
"title": "Updated Section Title"
}
Contoh Response (200 OK):
{
"id": 1,
"title": "Updated Section Title",
"duration": 120,
"createdAt": "2023-09-14T12:00:00Z",
"updatedAt": "2023-09-15T12:00:00Z"
}
Contoh Permintaan (Curl):
curl -X PATCH https://xx.xx.xx.xxx/v1/sections/1 \
-H 'Content-Type: application/json' \
-H 'X-XSRF-TOKEN: <token-csrf>' \
-d '{"title": "Updated Section Title"}'
5.6 Menghapus Section Berdasarkan ID
Endpoint: DELETE /sections/:id
Deskripsi: Menghapus section berdasarkan ID.
Path Parameters:
| Nama | Tipe | Deskripsi |
|---|---|---|
| id | String | ID dari section yang ingin dihapus. |
Contoh Response (200 OK):
{
"message": "Section has been successfully deleted"
}
Contoh Permintaan (Curl):
curl -X DELETE https://xx.xx.xx.xxx/v1/sections/1 \
-H 'X-XSRF-TOKEN: <token-csrf>'
5.7. Section Details
Endpoint: GET /section-details/by-package
Deskripsi: Mengambil detail section dalam paket ujian tertentu berdasarkan ID paket dan ID section.
Query Parameters:
| Nama | Tipe | Deskripsi |
|---|---|---|
packageId |
String | ID dari paket ujian yang ingin diambil. |
sectionId |
String | ID dari section yang ingin diambil. |
Contoh Response (200 OK):
{
"id": 88,
"sectionId": 3,
"instruction": "The following Speaking section of the test will last approximately 17 minutes. To complete it, you will need a recording device that you can play back to listen to your responses. During the test, you will answer four speaking questions. One question asks about a famil- iar topic.",
"duration": 1200
}
Contoh Response (404 Not Found):
{
"message": "Section details not found for the provided package and section IDs."
}
6. Media Audio
Semua permintaan API memerlukan autentikasi menggunakan JWT yang disimpan dalam cookie adm-token.
6.1 Stream Audio
Endpoint: GET /audio/:event/:filename
Deskripsi: Stream file audio dari server berdasarkan event dan nama file.
Path Parameters:
| Nama | Tipe | Deskripsi |
|---|---|---|
event |
String | Nama event dari audio yang diambil. |
filename |
String | Nama file audio yang diambil. |
Contoh Response (200 OK):
File audio dikirim ke client.
Contoh Permintaan (Curl):
curl -X GET https://xx.xx.xx.xxx/v1/audio/Cambridge%20IELTS%2013/ielts13-tests1-4cd1track_01.mp3
6.2 Mendapatkan Semua Audio Media
Endpoint: GET /audio
Deskripsi: Mengambil daftar semua file audio media yang tersedia di sistem.
Query Parameters:
| Nama | Tipe | Deskripsi |
|---|---|---|
| search | String | Pencarian berdasarkan nama file audio. |
| limit | Integer | Jumlah maksimum audio yang ingin diambil. |
| offset | Integer | Jumlah audio yang dilewatkan sebelum mengambil data. |
Contoh Response (200 OK):
[
{
"id": 1,
"filename": "audio-file-1.mp3",
"event": "Event 1",
"createdAt": "2023-09-14T12:00:00Z",
"updatedAt": "2023-09-14T12:00:00Z"
},
{
"id": 2,
"filename": "audio-file-2.mp3",
"event": "Event 2",
"createdAt": "2023-09-14T12:00:00Z",
"updatedAt": "2023-09-14T12:00:00Z"
}
]
Contoh Permintaan (Curl):
curl -X GET https://xx.xx.xx.xxx/v1/audio?search=audio-file&limit=10&offset=0
6.3 Mendapatkan Audio Berdasarkan ID
Endpoint: GET /audio/:id
Deskripsi: Mengambil detail file audio berdasarkan ID.
Path Parameters:
| Nama | Tipe | Deskripsi |
|---|---|---|
| id | String | ID dari file audio yang ingin diambil. |
Contoh Response (200 OK):
{
"id": 1,
"filename": "audio-file-1.mp3",
"event": "Event 1",
"createdAt": "2023-09-14T12:00:00Z",
"updatedAt": "2023-09-14T12:00:00Z"
}
Contoh Permintaan (Curl):
curl -X GET https://xx.xx.xx.xxx/v1/audio/1
6.4 Mengunggah Audio ZIP Terkait Paket Ujian
Endpoint: POST /audio/bulk
Deskripsi: Mengunggah file audio dalam format ZIP yang terkait dengan paket ujian. Nama file harus sama dengan nama paket.
Headers:
X-XSRF-TOKEN: <token-csrf>
Body (multipart/form-data):
| Nama | Tipe | Deskripsi |
|---|---|---|
| file | File | File audio dalam format ZIP. |
Contoh Response (200 OK):
{
"message": "Audio file successfully uploaded"
}
Contoh Permintaan (Curl):
curl -X POST https://xx.xx.xx.xxx/v1/audio/bulk \
-H 'X-XSRF-TOKEN: <token-csrf>' \
-F file=@/path/to/your/file.zip
6.5 Mengunggah Audio File
Endpoint: POST /audio
Deskripsi: Mengunggah file audio yang terkait dengan pertanyaan. Audio harus dalam format MP3 atau WAV dengan maksimal ukuran 20MB.
Headers:
X-XSRF-TOKEN: <token-csrf>
Body (multipart/form-data):
| Nama | Tipe | Deskripsi |
|---|---|---|
| file | File | File audio yang akan diunggah (MP3/WAV). |
| eventTitle | String | Nama event terkait (opsional). |
Contoh Response (200 OK):
{
"message": "Audio file successfully uploaded",
"fileUrl": "audio/Event1/20230914-audio-file.mp3"
}
Contoh Permintaan (Curl):
curl -X POST https://xx.xx.xx.xxx/v1/audio \
-H 'X-XSRF-TOKEN: <token-csrf>' \
-F file=@/path/to/your/audio-file.mp3 \
-F eventTitle="Event 1"
6.6 Menghapus Audio Berdasarkan ID
Endpoint: DELETE /audio/:id
Deskripsi: Menghapus file audio berdasarkan ID.
Headers:
X-XSRF-TOKEN: <token-csrf>
Path Parameters:
| Nama | Tipe | Deskripsi |
|---|---|---|
| id | String | ID dari file audio yang ingin dihapus. |
Contoh Response (200 OK):
{
"message": "Audio file has been successfully deleted"
}
Contoh Permintaan (Curl):
curl -X DELETE https://xx.xx.xx.xxx/v1/audio/1 \
-H 'X-XSRF-TOKEN: <token-csrf>'
7. Event Ujian
Semua permintaan API memerlukan autentikasi menggunakan JWT yang disimpan dalam cookie adm-token.
7.1 Membuat Event Baru
Endpoint: POST /events
Deskripsi: Membuat event baru.
Headers:
X-XSRF-TOKEN: <token-csrf>
Body:
{
"packageId": 1,
"title": "Ujian Nasional",
"description": "Ujian tahunan nasional",
"date": "2023-07-12",
"startTime": "10:00:00",
"endTime": "12:00:00",
"prodikId": "P123"
}
Contoh Response (201 Created):
{
"id": 1,
"packageId": 1,
"title": "Ujian Nasional",
"description": "Ujian tahunan nasional",
"date": "2023-07-12",
"startTime": "10:00:00",
"endTime": "12:00:00"
}
Contoh Permintaan (Curl):
curl -X POST https://xx.xx.xx.xxx/v1/events \
-H 'Content-Type: application/json' \
-H 'X-XSRF-TOKEN: <token-csrf>' \
-d '{"packageId": 1, "title": "Ujian Nasional", "description": "Ujian tahunan nasional", "date": "2023-07-12", "startTime": "10:00:00", "endTime": "12:00:00", "prodikId": "P123"}'
7.2 Mendapatkan Semua Event
Endpoint: GET /events
Deskripsi: Mengambil daftar semua event dengan opsi pagination dan sorting.
Query Parameters:
| Nama | Tipe | Deskripsi |
|---|---|---|
order |
String | Mengurutkan event (ASC atau DESC). |
limit |
Integer | Jumlah maksimum event yang ingin diambil. |
offset |
Integer | Jumlah event yang dilewatkan sebelum mengambil data. |
entities |
String | Entitas terkait yang ingin disertakan dalam respons (contoh: package,title,description,date,startTime,endTime). |
search |
String | Mencari event berdasarkan kata kunci. |
mode |
String | Mode pilihan, nilai yang tersedia: proctor, event. |
Contoh Response (200 OK):
{
"metadata": {
"totalItems": 50,
"currentPage": 1,
"itemsPerPage": 10
},
"data": [
{
"id": 1,
"title": "Ujian Nasional",
"description": "Ujian tahunan nasional",
"date": "2023-07-12",
"startTime": "10:00:00",
"endTime": "12:00:00"
}
]
}
Contoh Permintaan (Curl):
curl -X GET https://xx.xx.xx.xxx/v1/events?order=ASC&limit=10&offset=0&entities=package,title,date \
-H 'Cookie: adm-token=<your_auth_token>'
7.3 Mendapatkan Event Berdasarkan ID
Endpoint: GET /events/:id
Deskripsi: Mengambil detail event berdasarkan ID beserta entitas terkait.
Path Parameters:
| Nama | Tipe | Deskripsi |
|---|---|---|
id |
String | ID dari event yang ingin diambil. |
Query Parameters:
| Nama | Tipe | Deskripsi |
|---|---|---|
| entities | String | Entitas terkait yang ingin disertakan dalam respons (contoh: title,participants). |
| search | String | Mencari peserta event berdasarkan kata kunci. |
| option | String | Opsi flat untuk mendapatkan data dalam format yang disederhanakan. |
Contoh Response (200 OK):
{
"id": 1,
"title": "Ujian Nasional",
"description": "Ujian tahunan nasional",
"date": "2023-07-12",
"startTime": "10:00:00",
"endTime": "12:00:00"
}
Contoh Permintaan (Curl):
curl -X GET https://xx.xx.xx.xxx/v1/events/1?entities=title,participants \
-H 'Cookie: adm-token=<your_auth_token>'
7.4 Memperbarui Event
Endpoint: PATCH /events/:id
Deskripsi: Memperbarui detail event.
Headers:
X-XSRF-TOKEN: <token-csrf>
Path Parameters:
| Nama | Tipe | Deskripsi |
|---|---|---|
| id | String | ID dari event yang ingin diperbarui. |
Body:
{
"title": "Ujian Nasional 2023",
"description": "Ujian tahunan nasional 2023",
"date": "2023-07-14",
"startTime": "09:00:00",
"endTime": "11:00:00"
}
Contoh Response (200 OK):
{
"id": 1,
"title": "Ujian Nasional 2023",
"description": "Ujian tahunan nasional 2023",
"date": "2023-07-14",
"startTime": "09:00:00",
"endTime": "11:00:00"
}
Contoh Permintaan (Curl):
curl -X PATCH https://xx.xx.xx.xxx/v1/events/1 \
-H 'Content-Type: application/json' \
-H 'X-XSRF-TOKEN: <token-csrf>' \
-d '{"title": "Ujian Nasional 2023", "description": "Ujian tahunan nasional 2023", "date": "2023-07-14", "startTime": "09:00:00", "endTime": "11:00:00"}'
7.5 Menghapus Event
Endpoint: DELETE /events/:id
Deskripsi: Menghapus event berdasarkan ID.
Headers:
X-XSRF-TOKEN: <token-csrf>
Path Parameters:
| Nama | Tipe | Deskripsi| | id | String | ID dari event yang ingin dihapus.|
Contoh Response (200 OK):
{
"message": "Event deleted successfully"
}
Contoh Permintaan (Curl):
curl -X DELETE https://xx.xx.xx.xxx/v1/events/1 \
-H 'X-XSRF-TOKEN: <token-csrf>'
8. User
Semua permintaan API memerlukan autentikasi menggunakan JWT yang disimpan dalam cookie adm-token.
8.1 Membuat Pengguna Baru
Endpoint: POST /users
Deskripsi: Membuat pengguna baru dengan detail yang diberikan.
Headers:
X-XSRF-TOKEN: <token-csrf>
Body:
| Nama | Tipe | Deskripsi |
|---|---|---|
registeredNumber |
String | Nomor registrasi pengguna. |
name |
String | Nama lengkap pengguna. |
rankId |
Integer | ID pangkat pengguna. |
unitId |
Integer | ID unit pengguna. |
positionId |
Integer | ID jabatan pengguna. |
Contoh Response (201 Created):
{
"id": 1,
"registeredNumber": "1234567890",
"name": "John Doe",
"rankId": 2,
"unitId": 1,
"positionId": 3,
"createdAt": "2024-09-14T12:00:00Z",
"updatedAt": "2024-09-14T12:00:00Z"
}
Contoh Permintaan (Curl):
curl -X POST https://xx.xx.xx.xxx/v1/users \
-H 'X-XSRF-TOKEN: <token-csrf>' \
-H 'Content-Type: application/json' \
-d '{"registeredNumber": "1234567890", "name": "John Doe", "rankId": 2, "unitId": 1, "positionId": 3}'
8.2 Mendapatkan Pengguna Berdasarkan ID
Endpoint: GET /users/:id
Deskripsi: Mengambil detail pengguna berdasarkan ID dan entitas terkait yang dipilih.
Path Parameters:
| Nama | Tipe | Deskripsi |
|---|---|---|
| id | String | ID dari pengguna yang ingin diambil. |
Query Parameters:
| Nama | Tipe | Deskripsi |
|---|---|---|
| entities | String | Daftar entitas terkait (misal: name,unit,rank). |
| option | String | Opsi untuk menampilkan data lengkap dengan riwayat. |
Contoh Response (200 OK):
{
"id": 1,
"registeredNumber": "1234567890",
"name": "John Doe",
"rankId": 2,
"unitId": 1,
"positionId": 3,
"rank": {
"id": 2,
"title": "Lieutenant"
},
"unit": {
"id": 1,
"name": "Unit A"
},
"position": {
"id": 3,
"title": "Commander"
},
"participants": []
}
Contoh Permintaan (Curl):
curl -X GET https://xx.xx.xx.xxx/v1/users/1?entities=name,unit,rank
8.3 Mendapatkan Daftar Semua Pengguna
Endpoint: GET /users
Deskripsi: Mengambil daftar semua pengguna dengan opsi entitas terkait, pagination, dan sorting.
Query Parameters:
| Nama | Tipe | Deskripsi |
|---|---|---|
| entities | String | Daftar entitas terkait (misal: name,unit,rank). |
| order | String | Urutan hasil (ASC atau DESC). |
| limit | Integer | Jumlah maksimum pengguna yang ingin diambil. |
| offset | Integer | Jumlah pengguna yang dilewatkan sebelum mengambil. |
| search | String | Pencarian berdasarkan nama pengguna. |
| unit | Integer | Filter berdasarkan ID unit. |
| rank | Integer | Filter berdasarkan ID pangkat. |
Contoh Response (200 OK):
{
"metadata": {
"totalItems": 100,
"currentPage": 1,
"itemsPerPage": 10
},
"data": [
{
"id": 1,
"registeredNumber": "1234567890",
"name": "John Doe",
"rankId": 2,
"unitId": 1,
"positionId": 3
},
{
"id": 2,
"registeredNumber": "1234567891",
"name": "Jane Doe",
"rankId": 3,
"unitId": 2,
"positionId": 4
}
]
}
Contoh Permintaan (Curl):
curl -X GET https://xx.xx.xx.xxx/v1/users?entities=name,rank,unit&limit=10&offset=0&order=ASC&search=doe
8.4 Memperbarui Data Pengguna
Endpoint: PATCH /users/:id
Deskripsi: Memperbarui data pengguna berdasarkan ID.
Headers:
X-XSRF-TOKEN: <token-csrf>
Path Parameters:
| Nama | Tipe | Deskripsi |
|---|---|---|
| id | String | ID dari pengguna yang ingin diperbarui. |
Body:
| Nama | Tipe | Deskripsi |
|---|---|---|
| registeredNumber | String | Nomor registrasi pengguna. (opsional) |
| name | String | Nama lengkap pengguna. (opsional) |
| rankId | Integer | ID pangkat pengguna. (opsional) |
| unitId | Integer | ID unit pengguna. (opsional) |
| positionId | Integer | ID jabatan pengguna. (opsional) |
Contoh Response (200 OK):
{
"id": 1,
"registeredNumber": "1234567890",
"name": "John Doe Updated",
"rankId": 2,
"unitId": 1,
"positionId": 3,
"updatedAt": "2024-09-14T12:00:00Z"
}
Contoh Permintaan (Curl):
curl -X PATCH https://xx.xx.xx.xxx/v1/users/1 \
-H 'X-XSRF-TOKEN: <token-csrf>' \
-H 'Content-Type: application/json' \
-d '{"name": "John Doe Updated"}'
9. Hasil Test Peserta
Semua permintaan API memerlukan autentikasi menggunakan JWT yang disimpan dalam cookie adm-token.
9.1 Mendapatkan Semua Test Response Berdasarkan ID Peserta
Endpoint: GET /test-response/participant/:participantId
Deskripsi: Mengambil semua test response yang terkait dengan ID peserta tertentu, beserta metadata.
Path Parameters:
| Nama | Tipe | Deskripsi |
|---|---|---|
participantId |
String | ID dari peserta ujian yang ingin diambil. |
Contoh Response (200 OK):
{
"metadata": {
"totalItems": 50,
"currentPage": 1,
"itemsPerPage": 10
},
"data": [
{
"sectionId": 1,
"sectionTitle": "Reading",
"responses": [
{
"id": 1,
"answer": "Paris",
"participantId": 1,
"questionId": 1,
"packageId": 1,
"eventId": 1,
"audioResponseId": null,
"score": 10,
"createdAt": "2023-09-14T12:00:00Z",
"updatedAt": "2023-09-14T12:00:00Z",
"audio": null
}
]
}
]
}
Contoh Permintaan (Curl):
curl -X GET https://xx.xx.xx.xxx/v1/test-response/participant/1 \
-H 'Cookie: adm-token=<your_auth_token>'
9.2 Mendapatkan Test Response Berdasarkan ID Pertanyaan
Endpoint: GET /test-response/question/:questionId/:participantId
Deskripsi: Mengambil test response yang terkait dengan ID pertanyaan tertentu dan ID peserta tertentu.
Path Parameters:
| Nama | Tipe | Deskripsi |
|---|---|---|
questionId |
String | ID dari pertanyaan yang ingin diambil. |
participantId |
String | ID dari peserta ujian yang ingin diambil. |
Contoh Response (200 OK):
{
"id": 1,
"answer": "Paris",
"participantId": 1,
"questionId": 1,
"packageId": 1,
"eventId": 1,
"audioResponseId": null,
"score": 10,
"createdAt": "2023-09-14T12:00:00Z",
"updatedAt": "2023-09-14T12:00:00Z",
"audio": null
}
Contoh Permintaan (Curl):
curl -X GET https://xx.xx.xx.xxx/v1/test-response/question/1/1 \
-H 'Cookie: adm-token=<your_auth_token>'
9.3 Memperbarui Test Response Berdasarkan ID
Endpoint: PATCH /test-response/:id
Deskripsi: Memperbarui test response berdasarkan ID dengan data yang baru.
Headers:
X-XSRF-TOKEN: <token-csrf>
Path Parameters:
| Nama | Tipe | Deskripsi |
|---|---|---|
| id | String | ID dari test response yang ingin diperbarui. |
Body:
{
"answer": "London",
"score": 15
}
Contoh Response (200 OK):
{
"id": 1,
"answer": "London",
"participantId": 1,
"questionId": 1,
"packageId": 1,
"eventId": 1,
"audioResponseId": null,
"score": 15,
"createdAt": "2023-09-14T12:00:00Z",
"updatedAt": "2023-09-14T12:30:00Z",
"audio": null
}
Contoh Permintaan (Curl):
curl -X PATCH https://xx.xx.xx.xxx/v1/test-response/1 \
-H 'Content-Type: application/json' \
-H 'X-XSRF-TOKEN: <token-csrf>' \
-d '{"answer": "London", "score": 15}'
10. Peserta Ujian
Semua permintaan API memerlukan autentikasi menggunakan JWT yang disimpan dalam cookie adm-token.
10.1 Membuat Peserta Ujian Baru
Endpoint: POST /participants
Deskripsi: Membuat peserta ujian baru.
Headers:
X-XSRF-TOKEN: <token-csrf>
Body:
{
"name": "John Doe",
"eventId": 1,
"registeredNumber": "12345678"
}
Contoh Response (201 Created):
{
"id": 1,
"name": "John Doe",
"eventId": 1,
"registeredNumber": "12345678"
}
Contoh Request (Curl):
curl -X POST https://xx.xx.xx.xxx/v1/participants \
-H 'Content-Type: application/json' \
-H 'X-XSRF-TOKEN: <token-csrf>' \
-H 'Cookie: adm-token=<your_auth_token>'
-d '{"name": "John Doe", "eventId": 1, "registeredNumber": "12345678"}'
10.2 Mendapatkan Semua Peserta Ujian
Endpoint: GET /participants
Deskripsi: Mengambil daftar semua peserta ujian dengan opsi pagination dan sorting.
Query Parameters:
| Nama | Tipe | Deskripsi |
|---|---|---|
order |
String | Mengurutkan peserta (ASC atau DESC). |
limit |
Integer | Jumlah maksimum peserta yang ingin diambil. |
offset |
Integer | Jumlah peserta yang dilewatkan sebelum mengambil data. |
entities |
String | Entitas terkait yang ingin disertakan dalam respons (contoh: userId,eventId,totalScore,user). |
search |
String | Mencari peserta berdasarkan nama. |
Contoh Response (200 OK):
json
{
"metadata": {
"totalItems": 100,
"currentPage": 1,
"itemsPerPage": 10
},
"data": [
{
"id": 1,
"name": "John Doe",
"eventId": 1,
"registeredNumber": "12345678"
}
]
}
Contoh Request (Curl):
curl -X GET https://xx.xx.xx.xxx/v1/participants?order=ASC&limit=10&offset=0 \
-H 'Cookie: adm-token=<your_auth_token>'
10.3 Mengunduh Template Excel Peserta Ujian
Endpoint: GET /participants/download-package-template
Deskripsi: Mengunduh file template Excel untuk mengunggah data peserta.
Contoh Request (Curl):
curl -X GET https://xx.xx.xx.xxx/v1/participants/download-package-template \
-H 'Cookie: adm-token=<your_auth_token>'
10.4 Menghasilkan URL dengan Token Pendaftaran
Endpoint: GET /participants/url-registration-token
Deskripsi: Menghasilkan URL dengan token pendaftaran untuk sebuah event.
Query Parameters:
| Nama | Tipe | Deskripsi |
|---|---|---|
eventId |
String | ID dari event yang ingin dibuatkan token. |
Contoh Response (201 Created):
{
"url": "https://xx.xx.xx.xxx/registration?token=abcd1234"
}
Contoh Request (Curl):
curl -X GET https://xx.xx.xx.xxx/v1/participants/url-registration-token?eventId=1 \
-H 'Cookie: adm-token=<your_auth_token>'
10.5 Mengunggah Data Peserta via File Excel
Endpoint: POST /participants/upload-file
Deskripsi: Mengunggah data peserta menggunakan file Excel.
Headers:
X-XSRF-TOKEN: <token-csrf>
Cookie: adm-token=<your_auth_token>
Body (Multipart Form Data):
file: File Excel dengan format .xlsx.
Contoh Request (Curl):
curl -X POST https://xx.xx.xx.xxx/v1/participants/upload-file \
-H 'X-XSRF-TOKEN: <token-csrf>' \
-F 'file=@/path/to/excel-file.xlsx'
10.6 Mendapatkan Peserta Ujian Berdasarkan Event ID
Endpoint: GET /participants/event/:eventId
Deskripsi: Mengambil daftar peserta berdasarkan ID event dengan opsi pagination dan sorting.
Path Parameters:
| Nama | Tipe | Deskripsi |
|---|---|---|
eventId |
String | ID dari event yang ingin diambil. |
Query Parameters:
| Nama | Tipe | Deskripsi |
|---|---|---|
order |
String | Mengurutkan peserta (ASC atau DESC). |
limit |
Integer | Jumlah maksimum peserta yang ingin diambil. |
offset |
Integer | Jumlah peserta yang dilewatkan sebelum mengambil data. |
entities |
String | Entitas terkait yang ingin disertakan dalam respons (contoh: userId,eventId,totalScore,user). |
search |
String | Mencari peserta berdasarkan nama. |
Contoh Response (200 OK):
{
"metadata": {
"totalItems": 50,
"currentPage": 1,
"itemsPerPage": 10
},
"data": [
{
"id": 1,
"name": "John Doe",
"eventId": 1,
"registeredNumber": "12345678"
}
]
}
Contoh Request (Curl):
curl -X GET https://xx.xx.xx.xxx/v1/participants/event/1?order=ASC&limit=10&offset=0 \
-H 'Cookie: adm-token=<your_auth_token>'
10.7 Mendapatkan Peserta Ujian Berdasarkan ID
Endpoint: GET /participants/:id
Deskripsi: Mengambil detail peserta ujian berdasarkan ID.
Path Parameters:
| Nama | Tipe | Deskripsi |
|---|---|---|
id |
String | ID dari peserta ujian yang ingin diambil. |
Query Parameters:
| Nama | Tipe | Deskripsi |
|---|---|---|
option |
String | Tambahkan ?option=raw untuk respons dalam format raw, defaultnya compact prettified. |
Contoh Response (200 OK):
{
"id": 1,
"name": "John Doe",
"eventId": 1,
"registeredNumber": "12345678"
}
Contoh Request (Curl):
curl -X GET https://xx.xx.xx.xxx/v1/participants/1?option=raw \
-H 'Cookie: adm-token=<your_auth_token>'
11. Proctoring
Semua permintaan API terkait video proctoring.
11.1 Mendapatkan Video Berdasarkan ID Peserta
Endpoint: GET /video-proctor/participant/:participantId
Deskripsi: Mengambil semua video yang terkait dengan ID peserta tertentu.
Path Parameters:
| Nama | Tipe | Deskripsi |
|---|---|---|
participantId |
String | ID dari peserta yang videonya diambil. |
Contoh Response (200 OK):
[
{
"id": 1,
"filename": "video1.webm",
"participantId": 123
},
{
"id": 2,
"filename": "video2.webm",
"participantId": 123
}
]
Contoh Response (404 Not Found):
{
"message": "No videos found for the participant."
}
11.2 Mendapatkan Semua Video Berdasarkan ID Event
Endpoint: GET /video-proctor/event/:eventId
Deskripsi: Mengambil semua video yang terkait dengan ID event tertentu.
Path Parameters:
| Nama | Tipe | Deskripsi |
|---|---|---|
| eventId | String | ID dari event yang videonya diambil. |
Contoh Response (200 OK):
[
{
"id": 1,
"filename": "video1.webm",
"eventId": 456
},
{
"id": 2,
"filename": "video2.webm",
"eventId": 456
}
]
Contoh Response (404 Not Found):
{
"message": "No videos found for the event."
}
11.3 Mendapatkan Video Berdasarkan Lokasi Spesifik
Endpoint: GET /video-proctor/:videoOption/:directory/:filename
Deskripsi: Mengambil video berdasarkan opsi, direktori, dan nama file yang ditentukan.
Path Parameters:
| Nama | Tipe | Deskripsi |
|---|---|---|
| videoOption | String | Jenis opsi video (misal: "raw", "final"). |
| directory | String | Direktori tempat file video disimpan. |
| filename | String | Nama file video yang diambil. |
Contoh Response (200 OK):
Video akan langsung di-stream melalui respons.
Contoh Response (404 Not Found):
{
"message": "Video file not found."
}
Contoh Response (500 Internal Server Error):
{
"message": "Internal server error."
}
12. Jabatan
Semua permintaan API memerlukan autentikasi menggunakan JWT yang disimpan dalam cookie adm-token.
12.1 Membuat Jabatan Baru
Endpoint: POST /positions
Deskripsi: Membuat jabatan baru.
Headers:
X-XSRF-TOKEN: <token-csrf>
Body:
{
"title": "Manager"
}
Contoh Response (201 Created):
{
"id": 1,
"title": "Manager",
"createdAt": "2023-09-14T12:00:00Z",
"updatedAt": "2023-09-14T12:00:00Z"
}
Contoh Permintaan (Curl):
curl -X POST https://xx.xx.xx.xxx/v1/positions \
-H 'Content-Type: application/json' \
-H 'X-XSRF-TOKEN: <token-csrf>' \
-d '{"title": "Manager"}'
12.2 Mendapatkan Semua Jabatan
Endpoint: GET /positions
Deskripsi: Mengambil daftar semua jabatan yang ada.
Contoh Response (200 OK):
[
{
"id": 1,
"title": "Manager",
"createdAt": "2023-09-14T12:00:00Z",
"updatedAt": "2023-09-14T12:00:00Z"
},
{
"id": 2,
"title": "Staff",
"createdAt": "2023-09-14T12:00:00Z",
"updatedAt": "2023-09-14T12:00:00Z"
}
]
Contoh Permintaan (Curl):
curl -X GET https://xx.xx.xx.xxx/v1/positions \
-H 'Cookie: adm-token=<your_auth_token>'
12.3 Mendapatkan Jabatan Berdasarkan ID
Endpoint: GET /positions/:id
Deskripsi: Mengambil detail jabatan berdasarkan ID.
Path Parameters:
| Nama | Tipe | Deskripsi |
|---|---|---|
| id | String | ID dari jabatan yang ingin diambil. |
Contoh Response (200 OK):
{
"id": 1,
"title": "Manager",
"createdAt": "2023-09-14T12:00:00Z",
"updatedAt": "2023-09-14T12:00:00Z"
}
Contoh Permintaan (Curl):
curl -X GET https://xx.xx.xx.xxx/v1/positions/1 \
-H 'Cookie: adm-token=<your_auth_token>'
12.4 Memperbarui Jabatan Berdasarkan ID
Endpoint: PATCH /positions/:id
Deskripsi: Memperbarui detail jabatan yang ada berdasarkan ID.
Headers:
X-XSRF-TOKEN: <token-csrf>
Path Parameters:
| Nama | Tipe | Deskripsi |
|---|---|---|
| id | String | ID dari jabatan yang ingin diperbarui. |
Body:
{
"title": "Senior Manager"
}
Contoh Response (200 OK):
{
"id": 1,
"title": "Senior Manager",
"createdAt": "2023-09-14T12:00:00Z",
"updatedAt": "2023-09-14T13:00:00Z"
}
Contoh Permintaan (Curl):
curl -X PATCH https://xx.xx.xx.xxx/v1/positions/1 \
-H 'Content-Type: application/json' \
-H 'X-XSRF-TOKEN: <token-csrf>' \
-d '{"title": "Senior Manager"}'
12.5 Menghapus Jabatan Berdasarkan ID
Endpoint: DELETE /positions/:id
Deskripsi: Menghapus jabatan berdasarkan ID.
Path Parameters:
| Nama | Tipe | Deskripsi |
|---|---|---|
| id | String | ID dari jabatan yang ingin dihapus. |
Contoh Response (200 OK):
{
"message": "Position has been successfully deleted"
}
Contoh Permintaan (Curl):
curl -X DELETE https://xx.xx.xx.xxx/v1/positions/1 \
-H 'X-XSRF-TOKEN: <token-csrf>'
13. Pangkat (Ranks)
Semua permintaan API memerlukan autentikasi menggunakan JWT yang disimpan dalam cookie adm-token.
13.1 Membuat Pangkat Baru
Endpoint: POST /ranks
Deskripsi: Membuat pangkat baru.
Headers:
X-XSRF-TOKEN: <token-csrf>
Body:
{
"title": "Kolonel"
}
Contoh Response (201 Created):
{
"id": 1,
"title": "Kolonel",
"createdAt": "2023-09-14T12:00:00Z",
"updatedAt": "2023-09-14T12:00:00Z"
}
Contoh Permintaan (Curl):
curl -X POST https://xx.xx.xx.xxx/v1/ranks \
-H 'Content-Type: application/json' \
-H 'X-XSRF-TOKEN: <token-csrf>' \
-d '{"title": "Kolonel"}'
13.2 Mendapatkan Semua Pangkat
Endpoint: GET /ranks
Deskripsi: Mengambil daftar semua pangkat yang ada.
Contoh Response (200 OK):
[
{
"id": 1,
"title": "Kolonel",
"createdAt": "2023-09-14T12:00:00Z",
"updatedAt": "2023-09-14T12:00:00Z"
},
{
"id": 2,
"title": "Mayor",
"createdAt": "2023-09-14T12:00:00Z",
"updatedAt": "2023-09-14T12:00:00Z"
}
]
Contoh Permintaan (Curl):
curl -X GET https://xx.xx.xx.xxx/v1/ranks \
-H 'Cookie: adm-token=<your_auth_token>'
13.3 Mendapatkan Pangkat Berdasarkan ID
Endpoint: GET /ranks/:id
Deskripsi: Mengambil detail pangkat berdasarkan ID.
Path Parameters:
| Nama | Tipe | Deskripsi |
|---|---|---|
| id | String | ID dari pangkat yang ingin diambil. |
Contoh Response (200 OK):
{
"id": 1,
"title": "Kolonel",
"createdAt": "2023-09-14T12:00:00Z",
"updatedAt": "2023-09-14T12:00:00Z"
}
Contoh Permintaan (Curl):
curl -X GET https://xx.xx.xx.xxx/v1/ranks/1 \
-H 'Cookie: adm-token=<your_auth_token>'
13.4 Memperbarui Pangkat Berdasarkan ID
Endpoint: PATCH /ranks/:id
Deskripsi: Memperbarui detail pangkat yang ada berdasarkan ID.
Headers:
X-XSRF-TOKEN: <token-csrf>
Path Parameters:
| Nama | Tipe | Deskripsi |
|---|---|---|
| id | String | ID dari pangkat yang ingin diperbarui. |
Body:
{
"title": "Brigadir Jenderal"
}
Contoh Response (200 OK):
{
"id": 1,
"title": "Brigadir Jenderal",
"createdAt": "2023-09-14T12:00:00Z",
"updatedAt": "2023-09-14T13:00:00Z"
}
Contoh Permintaan (Curl):
curl -X PATCH https://xx.xx.xx.xxx/v1/ranks/1 \
-H 'Content-Type: application/json' \
-H 'X-XSRF-TOKEN: <token-csrf>' \
-d '{"title": "Brigadir Jenderal"}'
13.5 Menghapus Pangkat Berdasarkan ID
Endpoint: DELETE /ranks/:id
Deskripsi: Menghapus pangkat berdasarkan ID.
Path Parameters:
| Nama | Tipe | Deskripsi |
|---|---|---|
| id | String | ID dari pangkat yang ingin dihapus. |
Contoh Response (200 OK):
{
"message": "Rank has been successfully deleted"
}
Contoh Permintaan (Curl):
curl -X DELETE https://xx.xx.xx.xxx/v1/ranks/1 \
-H 'X-XSRF-TOKEN: <token-csrf>'
14. Satuan (Unit)
Semua permintaan API memerlukan autentikasi menggunakan JWT yang disimpan dalam cookie adm-token.
14.1 Membuat Satuan Baru
Endpoint: POST /units
Deskripsi: Membuat unit baru.
Headers:
X-XSRF-TOKEN: <token-csrf>
Body:
{
"title": "Peleton"
}
Contoh Response (201 Created):
{
"id": 1,
"title": "Peleton",
"createdAt": "2023-09-14T12:00:00Z",
"updatedAt": "2023-09-14T12:00:00Z"
}
Contoh Permintaan (Curl):
curl -X POST https://xx.xx.xx.xxx/v1/units \
-H 'Content-Type: application/json' \
-H 'X-XSRF-TOKEN: <token-csrf>' \
-d '{"title": "Peleton"}'
14.2 Mendapatkan Semua Satuan
Endpoint: GET /units
Deskripsi: Mengambil daftar semua satuan yang ada.
Contoh Response (200 OK):
[
{
"id": 1,
"title": "Peleteon",
"createdAt": "2023-09-14T12:00:00Z",
"updatedAt": "2023-09-14T12:00:00Z"
},
{
"id": 2,
"title": "Batalyon",
"createdAt": "2023-09-14T12:00:00Z",
"updatedAt": "2023-09-14T12:00:00Z"
}
]
Contoh Permintaan (Curl):
curl -X GET https://xx.xx.xx.xxx/v1/units \
-H 'Cookie: adm-token=<your_auth_token>'
14.3 Mendapatkan Satuan Berdasarkan ID
Endpoint: GET /units/:id
Deskripsi: Mengambil detail Satuan berdasarkan ID.
Path Parameters:
| Nama | Tipe | Deskripsi |
|---|---|---|
| id | String | ID dari Satuan yang ingin diambil. |
Contoh Response (200 OK):
{
"id": 1,
"title": "Peleton",
"createdAt": "2023-09-14T12:00:00Z",
"updatedAt": "2023-09-14T12:00:00Z"
}
Contoh Permintaan (Curl):
curl -X GET https://xx.xx.xx.xxx/v1/units/1 \
-H 'Cookie: adm-token=<your_auth_token>'
14.4 Memperbarui Satuan Berdasarkan ID
Endpoint: PATCH /units/:id
Deskripsi: Memperbarui detail Satuan yang ada berdasarkan ID.
Headers:
X-XSRF-TOKEN: <token-csrf>
Path Parameters:
| Nama | Tipe | Deskripsi |
|---|---|---|
| id | String | ID dari Satuan yang ingin diperbarui. |
Body:
{
"title": "Batalyon"
}
Contoh Response (200 OK):
{
"id": 1,
"title": "Batalyon",
"createdAt": "2023-09-14T12:00:00Z",
"updatedAt": "2023-09-14T13:00:00Z"
}
Contoh Permintaan (Curl):
curl -X PATCH https://xx.xx.xx.xxx/v1/units/1 \
-H 'Content-Type: application/json' \
-H 'X-XSRF-TOKEN: <token-csrf>' \
-d '{"title": "Batalyon"}'
14.5 Menghapus Satuan Berdasarkan ID
Endpoint: DELETE /units/:id
Deskripsi: Menghapus satuan berdasarkan ID.
Path Parameters:
| Nama | Tipe | Deskripsi |
|---|---|---|
| id | String | ID dari satuan yang ingin dihapus. |
Contoh Response (200 OK):
{
"message": "Unit has been successfully deleted"
}
Contoh Permintaan (Curl):
curl -X DELETE https://xx.xx.xx.xxx/v1/units/1 \
-H 'X-XSRF-TOKEN: <token-csrf>'
15. Kode Status
Kode status yang umum digunakan dalam API ini meliputi:
| Status Code | Deskripsi |
|---|---|
| 200 OK | Permintaan berhasil dijalankan. |
| 400 Bad Request | Data permintaan tidak valid. |
| 401 Unauthorized | Token autentikasi tidak valid. |
| 404 Not Found | Resource yang diminta tidak ditemukan. |
| 500 Internal Server Error | Kesalahan server yang tidak terduga. |
Deployment
Bagian ini menjelaskan pertimbangan dan kegiatan utama untuk deploy sistem Web Assessment dan Smartlab ke lingkungan produksi. Meskipun pilihan metode orkestrasi dan deployment (misalnya, Docker Swarm, Kubernetes, atau manajemen container manual) bergantung pada kebutuhan spesifik pengguna, langkah-langkah berikut memberikan contoh sistem diatur dengan aman dan efisien.
Containerization
Semua komponen utama dari sistem, termasuk Admin Backend, Assessment Backend, Storage Service, TURN Server (coturn), Redis, dan PostgreSQL, dikontainerisasi menggunakan Docker. Pendekatan ini memastikan bahwa sistem mudah di-deploy, skalabel, dan terisolasi dari potensi konflik di lingkungan host.
Setiap servis dijelaskan dalam file docker-compose.yml masing-masing atau dalam konfigurasi orkestrasi container lainnya.
Networking and Security
SSL/TLS Setup
Untuk memastikan komunikasi yang aman antara frontend dan backend, penting untuk mengonfigurasi sertifikat SSL/TLS. Karena sistem mungkin beroperasi menggunakan alamat IP alih-alih nama domain, digunakan sertifikat self-signed untuk enkripsi untuk lingkungan produksi.
Berikut adalah contoh cara mengatur sertifikat self-signed menggunakan openssl:
-
Buat file san.cnf
Create a san.cnf file with the following content to define the Subject Alternative Names (SAN) for your SSL certificate:
[ req ] distinguished_name = req_distinguished_name req_extensions = req_ext x509_extensions = v3_req prompt = no [ req_distinguished_name ] CN = xx.xx.xx.xxx [ req_ext ] subjectAltName = @alt_names [ v3_req ] subjectAltName = @alt_names [ alt_names ] IP.1 = xx.xx.xx.xxx -
Generate Penerbit (Issuer)
Jalankan perintah berikut untuk menghasilkan private key dan sertifikat self-signed untuk Certificate Authority (CA):
# Generate CA private key openssl genrsa -out smartlabCA.key 2048 # Generate self-signed CA certificate openssl req -x509 -new -nodes -key smartlabCA.key -sha256 -days 3650 -out smartlabCA.crt -subj "/CN=Smartlab CA" -
Generate SSL Certificate
Generate private key, CSR (Certificate Signing Request), dan SSL certificate menggunakan CA and konfigurasi SAN yang sudah dibuat.
openssl genrsa -out self-signed-smartlab.key 2048 openssl req -new -key self-signed-smartlab.key -out self-signed-smartlab.csr -config san.cnf openssl x509 -req -in self-signed-smartlab.csr -CA smartlabCA.crt -CAkey smartlabCA.key -CAcreateserial -out self-signed-smartlab.crt -days 365 -sha256 -extfile san.cnf -extensions req_ext
File yang dihasilkan:
- smartlabCA.key: Root CA private key
- smartlabCA.crt: Root CA certificate
- self-signed-smartlab.csr: Server Certificate Signing Request
- self-signed-smartlab.key: Server private key
- self-signed-smartlab.crt: SSL certificate
File self-signed-smartlab.key dan self-signed-smartlab.crt digunakan dalam konfigurasi web server untuk mengaktifkan SSL.
File smartlabCA.crt, yang merupakan sertifikat Root Certificate Authority (CA), adalah file yang harus diinstal di perangkat mana pun yang perlu mempercayai sertifikat SSL self-signed. Langkah ini sangat penting karena memungkinkan sistem atau browser untuk mengenali sertifikat SSL yang Anda buat sebagai sertifikat yang dipercaya.
Pada banyak sistem (seperti Windows dan macOS), penginstallan bisa cukup dengan mengklik dua kali file smartlabCA.crt untuk membuka dialog instalasi sertifikat, yang akan menyederhanakan proses.
Web Server & Proxy
Web server bertanggung jawab untuk menangani trafik masuk, mengelola sertifikat SSL/TLS, dan mengarahkan permintaan ke servis yang sesuai. Bagian ini menjelaskan cara mengonfigurasi web server untuk sistem Web Assessment dan Smartlab menggunakan Caddy sebagai reverse proxy. Konfigurasi ini memastikan bahwa trafik dienkripsi menggunakan SSL/TLS, dan permintaan diarahkan ke servis yang tepat berdasarkan arsitektur sistem.
Caddy untuk Reverse Proxy dan Setup SSL/TLS
-
Contoh Konfigurasi Web Assessment Caddy:
https://xx.xx.xx.xxx { handle /api/v1* { uri strip_prefix /api/v1 reverse_proxy localhost:3010 } #socketio handle /socket.io/* { reverse_proxy localhost:3010 { lb_policy cookie #cookie-based load balancing untuk sticky sessions } } handle /socket/* { reverse_proxy localhost:3010 { lb_policy cookie #cookie-based load balancing untuk sticky sessions } } handle { reverse_proxy localhost:3000 } tls /etc/caddy/certs/self-signed-smartlab.crt /etc/caddy/certs/self-signed-smartlab.key }Perhatikan pengaturan lb_policy cookie dalam konfigurasi Caddy. Pengaturan ini mengaktifkan sticky sessions. Sticky sessions atau session persistence sangat penting ketika memiliki beberapa instance backend atau menggunakan load balancing untuk servis yang mempertahankan koneksi long polling pada Socket.IO.